Alueellinen keskittyminen historiaa ja tulevaisuutta - myös Suomessa
Aki Kangasharju
Alueellinen keskittyminen on ikivanha ilmiö, sillä kaupunkikulttuuria on löydetty lähes 10 000 vuoden takaa. Tällä hetkellä puolet maapallon väestöstä asuu kaupungeissa, ja ennusteiden mukaan maailman kaupunkiväestö nousee yli 60 prosentin vuoteen 2030 mennessä.
Seuraavassa pohdin, miksi yritykset ja niiden perässä kotitaloudet keskittyvät alueellisesti, vaikka keskuksissa yleinen kustannustaso on maaseutua korkeampi ja metropolit ovat saastuneita ja ruuhkautuneita. Tarkastelen lisäksi, miksi kaupungistuminen kiihtyi teollistumisen aikana ja miksi se silti vieläkin jatkuu, vaikka elämme jo informaatioyhteiskunnassa. Lopuksi arvioin sitä, miltä alueellisen keskittymisen tulevaisuus näyttää Suomessa.
Keskittyminen luo hyvinvointia
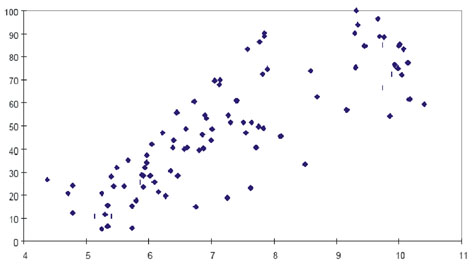
Kaupungistuminen ja taloudellinen hyvinvointi kulkevat käsi kädessä. Vaikka kaupungin ja maaseudun välinen rajanveto on tilastojen teon näkökulmasta varsin ongelmallista, voidaan arvioida, että köyhimmissä maissa kaupunkiväestöä on noin neljännes, kun rikkaissa maissa sitä on noin kolme neljännestä. Yhteensä 95 maan poikkileikkaustarkastelussa bruttokansantuote asukasta kohti ja kaupungistumisaste korreloivat vahvasti (kuvio 1).
Sama kaupunkien ja taloudellisen hyvinvoinnin välinen yhteys näkyy siinä, että suurin osa kehittyneiden maiden tuotannosta tehdään pinta-alaltaan pienellä alueella. Esimerkiksi Japanissa kolme keskusaluetta käsittävät 5 prosenttia Japanin maa-alasta mutta 40 prosenttia tuotannosta. Ranskassa Pariisin metropolialue käsittää 2 prosenttia maa-alasta, mutta jopa 30 prosenttia tuotannosta (Fujita, M. ja J-F Thisse (2002). Agglomeration and Market Interaction. Centre for Economic Policy Research, Working papers 3362). Suomessa Helsingin seutukunnan osuus Suomen pinta-alasta on 1 prosenttia ja tuotannosta 34 prosenttia vuonna 2002.
Nämä luvut osoittavat, että kaupungeissa taloudellinen toiminta on tehokkaampaa kuin maaseudulla. Mistä tehokkuusedut syntyvät? Tehokkuusetuja syntyy mittakaavaeduista, joista osa on yrityksille sisäisiä ja osa ulkoisia. Yritykselle sisäinen mittakaavaetu tarkoittaa sitä, että tuotannon yksikkökustannukset laskevat (tiettyyn rajaan saakka) tuotantoa lisäämällä. Tästä syystä tuotanto kannattaa sijoittaa ennemmin harvoihin suuriin tuotantolaitoksiin kuin useaan pieneen.
Eri yritysten sijoittuminen lähelle toisiaan tuo lisää mittakaavaetuja, sillä yritysten toiminta tehostuu muiden yritysten läheisen sijainnin ansiosta. Nämä edut ovat yrityksille ulkoisia mittakaavaetuja, koska yrityksen sijainti yhdellä alueella hyödyttää muita yrityksiä.
Kuvio 1. Bruttokansantuote asukasta kohti ja kaupungistumisaste vuonna 1990

Vaaka-akselilla bkt asukasta kohti logaritmisena, pystyakselilla kaupunkiväestön suhde koko väkilukuun, prosenttia.
Lähde: Gianmarco I P Ottaviano ja Philippe Martin (1996). Growth and Agglomeration. CEPII, working papers 96-14
Keskittymisestä etuja toimialan sisällä ja toimialojen välillä
Yhden toimialan sijoittuminen yhdelle alueelle saa aikaan lokalisaatioetuja. Ensinnäkin innovaatiot ja uusi tieto leviävät ja syntyvät helpommin, kun runsaasti saman alan ihmisiä on läheisessä kanssakäymisessä keskenään. Informaation saannin vuoksi itse uuden teknisen tiedon luominen on alueellisesti varsin keskittynyttä. Esimerkiksi Helsingin seutukunnan alueella tehdään noin 44 prosenttia Suomen tutkimus- ja kehittämistoiminnasta ja 10 suurinta T&K-seutukuntaa yhteensä 82 seutukunnasta vastaavat 88 prosentista kaikista Suomen T&K-menoista (kuvio 2). Informaatioedun lisäksi lokalisaatioetuja syntyy muun muassa yrityksille yhteisistä työ- ja välituotemarkkinoista.
Urbanisaatioedut puolestaan syntyvät eri toimialojen ja talouden sektoreiden sijoittumisesta samalle alueelle. Toimialasta riippumatta työvoima tarvitsee asuntoja, vähittäiskauppoja, kouluja, terveydenhuoltoa ja vapaa-ajan palveluja. Yritykset itse tarvitsevat markkinointi-, työmaaruokailu-, pakkaus, kuljetus-, vartiointi- ja muita tällaisia palveluita. Sisäisten ja ulkoisten mittakaavaetujen vuoksi kaupungistuminen jatkuu.
Tuotannon kasautuminen keskusalueille pätee kaikilla tuotannonaloilla, joiden ei ole maan tai luonnonvarojen takia välttämätöntä sijaita hajautetusti. Pelkistetysti sanoen aluerakenteen keskittymisen voimat riippuvat mittakaavaetujen voimakkuudesta, kuljetuskustannusten suuruudesta ja luonnonvarojen perusteella sijoittuvan tuotannon osuudesta kokonaistuotannosta.
Kuvio 2. Seutukuntien osuus tutkimus- ja kehittämismenoista 2002, %

Lähde: Tilastokeskus
Mittakaavaedut voimistavat keskittymistä
Mittakaavaetujen vuoksi tuotanto kannattaa keskittää suuriin yksiköihin, joiden sijainti määräytyy paikallisten markkinoiden koon perusteella, jotta kuljetuskustannukset minimoituisivat. Riittävän suurilla mittakaavatuotoilla kaikki tuotanto, lukuun ottamatta luonnonvarojen perusteella sijoittuvia aloja, asettuu suurimpaan keskukseen. Toisaalta jos mittakaavaetuja ei olisi lainkaan, tuotanto kannattaisi sijoittaa jopa täysin hajautetusti jo pienilläkin kuljetuskustannuksilla (jos kuluttajat sattuisivat asumaan hajautetusti). Suuremmat mittakaavaedut, alhaisemmat kuljetuskustannukset ja pienempi raaka-ainevarojen perusteella sijoittuvan tuotannon osuus voimistavat keskittymistä.
Mittakaavaedut antavat yrityksille mahdollisuuden maksaa korkeampia palkkoja ammattitaitoiselle työvoimalle. Osaavat ihmiset puolestaan muuttavat kaupunkeihin työn ja korkeampien palkkojen takia. Tämän vuoksi taloudellinen toimeliaisuus keskittyy kaupunkeihin ja siksi kaupungit kasvavat. Tuloksena on itseään ruokkiva prosessi.
Kaikki tuotanto ja väestö eivät ole kuitenkaan keskittynyt yhteen paikkaan. Tämä johtuu yhtäältä siitä että keskittymisen eduilla on myös rajansa, jolloin keskittymisen haitat alkavat dominoida. Toisaalta kaikki toimialat eivät pyri keskittymään.
- (Tällaisia ovat esimerkiksi kaivannaistoiminta, joka sijaitsee malmiesiintymien läheisyydessä raaka-aineen suuren painon vuoksi. Maatalous puolestaan on riippuvainen viljelysmaasta. Myöskään jotkut teolliset toimialat eivät pyri keskittymään. Yksi syy tähän on kuljetuskustannuksista johtuva alueellinen monopolivoima.)
Maan hinta rajoittaa keskittymistä
Markkinamekanismi rajoittaa toimintojen keskittymistä ennen kaikkea maan hinnan välityksellä. Halutun tuotanto- ja asuinpaikan hinta nousee niin, että tässä nimenomaisessa paikassa ulkoisista mittakaavaeduista eniten hyötyvät toiminnot ja varakkaimmat asukkaat voivat sijoittua halutulle alueelle.
Tuotannon ja väestön kasautuminen aiheuttaa myös väistämättä eriasteisia ruuhkautumisongelmia. Lisäksi kasautumisesta aiheutuva negatiivinen seikka on paikallisten saasteongelmien vaikeutuminen ja rikollisuuden lisääntyminen. Ihmisten ei-taloudellisiin arvoihin liittyvät arvostukset vaikuttavat luonnollisesti siihen, kuinka haluttua asuminen jossakin paikassa on. Yksi ajankohtainen kysymys kuuluukin, muuttavatko niin sanotut suuret ikäluokat lastensa ja lastenlastensa luo kaupunkeihin vai muuttavatko he kaupungista takaisin maalle synnyinseuduilleen.
Talous- ja yhteiskuntapolitiikka vaikuttavat myös luonnollisesti aluerakenteeseen. Julkisten laitosten sijoittamispäätökset ovat tästä suorin esimerkki. Myös elinkeinotukien alueellinen jakautuminen sekä tulonsiirrot ja verotus vaikuttavat aluerakenteeseen. Perinteiseen aluepolitiikkaan liittyvät tukitoimet tähtäävät juuri huonommin kehittyneiden alueiden tukemiseen ja siten toimivat vastavoimana markkinapaineille.
Uudet innovaatiot kiihdyttäneet kaupungistumista
Keskittymisen vastavoimista huolimatta alueellinen keskittyminen jatkuu. Keskittymisen voimat ovat siis olleet vastavoimia suuremmat. Koko maailman mittakaavassa kaupungistuminen kiihtyi teollistumisen ja kuljetuskustannusten alenemisen aikaan 1800-luvulla (taulukko 1).
Kaupunkiväestöä oli Euroopassa 1300-luvulla noin 10 prosenttia ja 1800-luvun alussa vielä 12 prosenttia. Tämän jälkeen kaupungistuminen kiihtyi niin, että kaupunkiväestöä on tänä päivänä Euroopassa noin 76 prosenttia.
Taulukko 1. Kaupunkiväestö 1300-2000, %
| 1300 | 1800 | 1850 | 1900 | 1950 | 2000 | |
| Eurooppa | 10 | 12 | 20 | 38 | 52 | 75 |
| USA | 5 | 60 | 77 | |||
| Japani | 15 | 50 | 78 | |||
| Maailma | 30 | ~ 47 |
Lähde: Fujita ja Thisse (2002)
Kaupungistuminen kiihtyi, kun työn tuottavuus kohosi uusien innovaatioiden myötä. Maatalouden uudet innovaatiot vähensivät työvoiman tarvetta maaseudulla. Kehittyvä teollisuus puolestaan tarvitsi uutta työvoimaa uusilla teollisuusalueilla, joissa yritykset nauttivat sekä sisäisistä että ulkoisista mittakaavaeduista. Maatalouden osuuden vähetessä sopivan viljelysmaan ja luonnonvarojen sijainnista riippumattoman tuotannon osuus kasvoi. Lisäksi keksittiin rautatie, jonka avulla oli helpompi palvella markkinoita. Tuolloin siis kuljetuskustannukset laskivat tarpeeksi, jotta keskittyminen nopeutui.
Palvelujen tarve kasvaa keskuksissa
Vaikka teollistumisvaiheesta on sittemmin siirrytty palveluyhteiskuntaan, kaupungistuminen on silti jatkunut. Palvelualojen työpaikkojen lisääntymiselle ja alueelliselle keskittymiselle on useita syitä. Yhtäältä useimpien palvelujen tuotanto on luonteeltaan paikallista ja yleinen tulotason kasvu on lisännyt palvelujen tarvetta.
Erilaisella ihmisten viihtymistä ja hyvinvointia palvelevalla toiminnalla on lähes rajaton kysyntä verrattuna koneiden ja laitteiden kysyntään. Yksi ihminen tarvitsee vain yhden pesukoneen, mutta tulojen noustessa ravintolaillallisten, hierontojen ja muiden samanlaisten palvelujen kysyntä voi kasvaa voimakkaasti. Näitä palveluita on löydyttävä sieltä missä ihmiset asuvat, joten niiden tuotanto on paikallista eikä samalla tavalla kansainvälisillä markkinoilla kaupattavaa kuin teollisuustuotteet.
Toisaalta näiden palvelujen tuottamisessa ei voida päästä samanlaiseen tuottavuuskehitykseen kuin tavaratuotannossa. Ainakaan kovin pian emme tule näkemään automaattista parturia, virtuaalista terapeuttia tai konekokkia, jolta syntyisi gourmet-ateria. Heikon tuottavuuden vuoksi kysynnän kasvu nostaa nopeammin työpaikkojen määrää palveluissa kuin teollisuudessa. Ihmisten sijoittuminen keskuksiin ja heidän tulotasonsa kasvu lisää palvelutarvetta keskuksissa, mikä edelleen lisää keskusten kokoa.
Teknologian kehitys lisää keskittymispaineita
Alueellinen keskittyminen on jatkunut myös paljon puhutun globalisaation aikana. Keskeinen globalisaation vaikutus alueelliseen keskittymiseen syntyy yritysten kohtaaman kilpailun lisääntymisestä. Kilpailun kiristyminen puolestaan vaatii yrityksiltä lisää innovatiivisuutta, joka perustuu uuteen tietoon. Tiedon nopeasta saatavuudesta ja osaamisesta onkin tullut yhä keskeisempi tuotannontekijä. Viestintäteknologian kehittyminen onkin ollut avainasemassa globalisaation edistämisessä.
Viestintäteknologian ohella yleisellä teknisellä kehityksellä on selkeät vaikutukset globalisaation etenemiseen ja aluerakenteen muuttumiseen. Kaupankäynti on helpottunut, sillä esimerkiksi Yhdysvalloissa yhden vuoden aikana tuotetut tavarat ja palvelukset painavat nykyään likimain saman verran kuin 100 vuotta sitten, vaikka niiden arvo on noin 20-kertainen.
Sekä viestintäteknologian kehittyminen että tuotannon "keveneminen" vähentävät sitä haittaa, joka aiheutuu tuotannon sijoittamisesta kauaksi ostajista. Mittakaavaetujen vuoksi tuotanto on keskittynyt entistä enemmän ja keskuksista palvellaan entistä laajempia alueita.
Esimerkiksi kasvotusten tapahtuva viestintä toimii paljon tehokkaammin kuin uusi kommunikaatioteknologia, sillä henkilökohtaisilla kontakteilla on innovatiivisessa työssä tärkeä merkitys. Kahvipöytäkeskustelu voi johtaa uusiin ideoihin todennäköisemmin kuin puurtaminen omassa kopissa. Vaikka tuotannon keskittymisilmiö on ollut olemassa jo kauan ennen teknologisen kehityksen nykyisenkaltaista kiihtymistä, teknologinen kehitys näyttäisi ennemminkin lisänneen kuin vähentäneen keskittymispaineita.
Suomi kaupungistumisen jälkijunassa
Nykyään kaupungissa asuvan väestön osuudet vaihtelevat edelleen huomattavasti maasta toiseen (taulukko 2). Suomi sijoittuu tällaisessa vertailussa selvästi vähän kaupungistuneiden maiden joukkoon, etenkin verrattuna muihin Pohjoismaihin.
Taulukko 2. Kaupunkiväestö 1990-luvun puolessa välissä
| % koko väestöstä | |
| Suomi | 64 |
| Ruotsi | 83 |
| Norja | 73 |
| Tanska | 85 |
| Islanti | 92 |
| Eurooppa | 74 |
| USA | 76 |
| Japani | 78 |
| Maailma | 46 |
Lähde: United Nations Economic and Social Council (1999). World demographic trends. Report of the Secretary-General
Tämä johtuu muita kehittyneitä maita myöhäisemmästä teollistumisesta sekä harjoitetusta politiikasta. Yhtäältä Suomi teollistui kunnolla vasta sotakorvauksia suorittaessa. Toisaalta Lex-Kalliona tunnettu maanjakopolitiikka 1920-luvulla ja sotien jälkeinen asutuspolitiikka pitivät yllä agraariyhteiskunnalle tyypillistä hajanaista aluerakennetta, jonka keskittymistä pyrittiin sittemmin hillitsemään esimerkiksi hajasijoittamalla korkeakoululaitosta, varuskuntia sekä valtionyhtiöiden toimipaikkoja ja virastoja ja harjoittamalla muita aluepoliittisia toimia.
Nykyistä Tilastokeskuksen kuntaryhmittelyä käyttäen havaitaan, että Karjalan evakoiden uudelleen sijoittamisen jälkeen kaupunkimaisten kuntien väestömäärä jatkoi ripeää kasvua 1970-luvun alkuun saakka (kuvio 3). 1980-luvulla kehitys hidastui, mutta 1990-luvun puolesta välistä alkaen kaupungistuminen kiihtyi uudelleen.
Uutena piirteenä oli se, että taajaan asuttujen kuntien hitaan mutta pitkään jatkuneen kasvun aika on ohitse. Muuttoliike ja väestönkasvu painottuivat entistä voimakkaammin suurimpiin keskuksiin. Aivan viime vuosina kehitys on ollut suhdanneluonteisesti hidastumassa.
Kuvio 3. Väkiluku kuntaryhmittäin 1933-2003

Lähde: Valtion taloudellinen tutkimuskeskus, Tilastokeskus
Kaupungistuminen kiihtyy Suomessa
Muuttoliike on merkittävin väestönmuutoksia aikaan saava tekijä. Viime aikoina muuttoliike on hidastunut vuosituhannen vaihteen ennätyksellisestä tasosta. Tämä aiheutuu siitä, että muuttoliike on vahvasti työmarkkinasidonnaista. Kun työpaikkoja ei laskusuhdanteessa synny, muuttamisen motiivitkin vähenevät. Näin ollen viime kuukausien väheneminen muuttoliikkeessä ei ole rakenteellinen muutos vaan pelkästään suhdanneluontoinen. Kaupungistuminen tulee kiihtymään jälleen seuraavassa noususuhdanteessa.
Kun ottaa huomioon Suomen suhteellisen alhaisen kaupungistumisasteen ja kaupunkikeskustenkin verraten pienen koon, on luontevaa olettaa, että koko sotien jälkeisen ajan jatkunut väestön siirtyminen maalta kaupunkeihin ja viime vuosina korostunut suurten kaupunkien suhteellisen koon kasvu jatkuvat myös lähivuosina.
Aki Kangasharju on tutkimusjohtaja Valtion taloudellisessa tutkimuskeskuksessa.
Päivitetty 2.11.2004
